728x90
반응형

이전 포스트에서는 TensorBoard의 Log Data가 쌓일 경로 설정과 TensorBoard 실행하기에 대해 알아보았다. 이번 포스트에서는 TensorBoard를 실제로 사용하는 방법에 대해 알아보도록 하겠다.
1. SCALARS
- Tensorboard를 실행하면, 처음 뜨는 화면으로, 이전 포스트에서 생성하였던 Scalar 값들을 이용해서 손실 값과 정확도를 이용해 그래프를 그린 것이다.
- 해당 그래프를 통해, 훈련 셋(Train set)과 검증 셋(Validation set)의 손실 값(Loss)과 정확도(Accuracy)의 추이를 볼 수 있다.
- 이전에 학습과정을 확인했던 포스팅에서는 Matplotlib.pyplot을 사용해서, 그래프를 그렸다.

- 이전 포스팅을 그대로 따라왔다면, 다음과 같은 화면이 뜰 것이다.

- 그래프 아래에 빨간 부분 클릭 시, 그래프가 커지게 된다.
- 위 그래프는 우리가 이전에 만들었던 matplotlib.pyplot으로 뽑았던 결과보다 자세한 결과를 보여준다. train_set과 validation_set이 다른 경향을 보여주는 부분을 크게 확대해서 보여주었다.
- 그래프를 보면 연한 파란색과 빨간색 그래프가 희미하게 있는 것을 볼 수 있는데, 이 희미한 그래프는 실제 값이고, 이를 부드럽게 만든 것이 우리가 보고 있는 진한 파란색, 빨간색 그래프다. 이 부드러운 정도는 좌측의 "Smoothing" 바를 움직여서 조절할 수 있다.
- 위 그래프에서 epoch_accuracy는 epoch별 accuracy의 변화를 보여준다. epoch_loss는 epoch별 loss의 변화를 보여준다.
- 위 그래프를 보면, train set에 대한 학습 과정을 보여주는 파란색은 epoch가 지날수록 train set에 최적화되어 가므로, 지속적으로 증가하거나 감소하는 것을 볼 수 있으나, valiation set인 빨간색은 accuracy에서는 증가하다가 감소하는 부분이 생기고, loss에서는 accuracy보다 더 큰 폭으로 출렁이다가, epoch 11을 최솟값으로 지속적으로 증가하는 것을 볼 수 있다.
- 해당 모델은 조기종료를 사용하였으며, 조기종료에서의 patience 파라미터를 10으로 주어, 최솟값이 등장한 이후 10만큼 추가 epoch를 실시해, 그 안에 보다 작은 최솟값이 등장하지 않는다면, 학습을 멈추게 하였다.
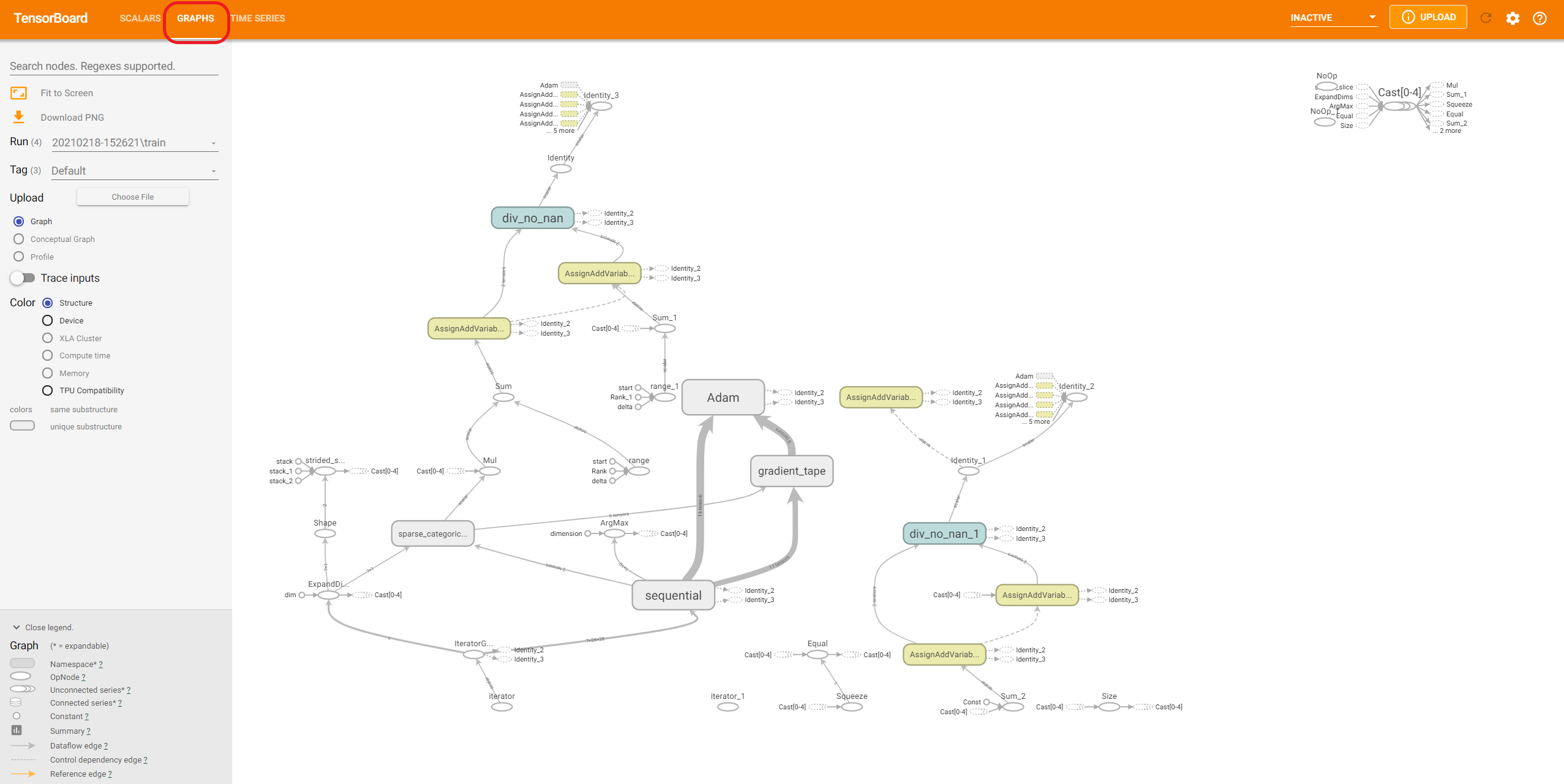
2. GPAPHS
- 좌측 상단의 SCALARS 옆에 있는 GRAPHS를 클릭하면, 다음과 같은 화면이 뜬다.

- 이는 노드와 엣지 등을 이용하여, 그래프로 학습이 일어난 과정을 시각화한 것이다.
- 위 내용을 보면, 무언가 처음 보는 것이 엄청 많기 때문에 이해하기가 쉽지 않다.
- 우리가 모델을 만들 때, 사용했었던 Sequential 쪽으로 마우스를 드래그하고, 휠을 스크롤하여, 큰 화면으로 만들어보면, sequential 우측 상단에 + 마크가 있는 것을 확인할 수 있다. 이를 더블 클릭해보자.

- 이를 보면 우리가 모델을 만들 때 사용했던, Flatten, Hidden1, Hidden2, Hidden3, Output layer가 등장하는 것을 알 수 있다.
- Hidden1, Hidden2, Hidden3는 모델을 생성할 때, name 파라미터를 이용해서 부여한 이름이다.
- 모서리가 둥근 직사각형을 클릭하면 그 안에 요약되어 있는 내용들을 볼 수 있다.
- 이를 이용해서 모델의 각 부분에서 어떻게 학습이 이루어졌는지 확인할 수 있다.
3. TIME SERIES
- TIME SERIES에서는 실시간으로 그래프의 변화를 볼 수 있다.

- 먼저, Setting을 손봐서, 그래프 자동 Update 시간을 바꾸자.

- Reload Period는 자동 Update 시간으로 TensorBoard로 볼 데이터의 크기 학습 시간 등을 고려하여 설정해야 한다. 최소 시간은 15초이므로, 15로 설정하도록 하겠다.
- 모델은 조기 종료의 patience를 50으로 잡아, 학습이 오랫동안 이뤄지도록 하겠다.
- 해당 학습 코드는 아래와 같다.
import tensorflow as tf
from tensorflow import keras
from tensorflow.keras.layers import (Dense, BatchNormalization, Dropout, Flatten)
from tensorflow.keras.datasets.mnist import load_data
import numpy as np
import os
import datetime
# Dataset 준비
(train_images, train_labels), (test_images, test_labels)= load_data()
# 무작위로 샘플 추출
np.random.seed(1234)
index_list = np.arange(0, len(train_labels))
valid_index = np.random.choice(index_list, size = 5000, replace = False)
# 검증셋 추출
valid_images = train_images[valid_index]
valid_labels = train_labels[valid_index]
# 학습셋에서 검증셋 제외
train_index = set(index_list) - set(valid_index)
train_images = train_images[list(train_index)]
train_labels = train_labels[list(train_index)]
# min-max scaling
min_key = np.min(train_images)
max_key = np.max(train_images)
train_images = (train_images - min_key)/(max_key - min_key)
valid_images = (valid_images - min_key)/(max_key - min_key)
test_images = (test_images - min_key)/(max_key - min_key)
################################ Model ################################
model = keras.models.Sequential()
model.add(keras.layers.Flatten(input_shape=[28, 28], name="Flatten"))
model.add(Dense(300, activation="relu", name="Hidden1"))
model.add(Dense(200, activation="relu", name="Hidden2"))
model.add(Dense(100, activation="relu", name="Hidden3"))
model.add(Dense(10, activation="softmax", name="Output"))
#######################################################################
opt = keras.optimizers.Adam(learning_rate=0.005)
model.compile(optimizer = opt,
loss = "sparse_categorical_crossentropy",
metrics = ["accuracy"])
dir_name = "Learning_log"
def make_Tensorboard_dir(dir_name):
root_logdir = os.path.join(os.curdir, dir_name)
sub_dir_name = datetime.datetime.now().strftime("%Y%m%d-%H%M%S")
return os.path.join(root_logdir, sub_dir_name)
# 콜백함수 - 텐서보드
TB_log_dir = make_Tensorboard_dir(dir_name)
TensorB = keras.callbacks.TensorBoard(log_dir = TB_log_dir)
# 콜백함수 - 조기 종료
early_stop = keras.callbacks.EarlyStopping(monitor="val_loss", min_delta=0, patience=50, restore_best_weights=True)
# 모델 학습
history = model.fit(train_images, train_labels,
epochs=100,
batch_size=32,
validation_data=(valid_images, valid_labels),
callbacks=[early_stop, TensorB])
- 이를 실행하고 TensorBoard를 보도록 하자.

728x90
반응형
'Machine Learning > TensorBoard' 카테고리의 다른 글
| Tensorboard - 텐서보드 시작하기 (0) | 2021.02.18 |
|---|